Существуют ли проблемы совместной работы ИПБ (UPS) и блоков питания с APFC? Оказывает ли влияние форма выходного сигнала UPS (синусоида или ее аппроксимация) на такую работу?
Да, такая проблема существует. Проявляется она с блоками питания с APFC с так называемым "автовольтажем" (Full Range) - модуль APFC в таких блоках способен поддерживать напряжение на выходе в широком диапазоне входных напряжений сети - обычно это 85-240 V. В момент переключения на батареи UPS мощностью до 1000 V*A (возможно, и выше) c такими блоками ведут себя неадекватно, в результате чего при достаточной "прожорливости" системного блока (обычно - свыше 200 W) происходит перезагрузка компьютера. При этом, UPS как правило, не определяет состояние "перегрузки", на выходе UPS в течение примерно 1 секунды присутствует сильно заниженное напряжение. К сожалению, многие производители качественных блоков питания (БП) применяют APFC с автовольтажем.
Симптомы перезагрузки ПК при переходе на батареи при этом напоминают работу UPS c дешевыми "китайскими" блоками питания, в которых нередко установлены входные конденсаторы малой емкости, и эти блоки не выдерживают пропадания сетевого напряжения при переходе UPS на батареи даже в течение 5-10 мс, если системный блок достаточно "прожорлив".
Эта проблема возникает вследствие кратковременного потребления большого тока модулем APFC c широким диапазоном входных напряжений. Проблема заключается в схеме регулировки напряжения на выходе PFC.
PFC следит за напряжением на емкостях фильтра БП. Чтобы это напряжение поддержать постоянным, изменяется "эквивалентное входное сопротивление" выпрямителя с PFC. Например, чтобы взять 500 Вт из сети с напряжением 230 В нужно эквивалентное сопротивление 105,8 Ом. Если в сети 110 В - то 24,2 Ома. Заметная разница. Это эквивалентное сопротивление меняется обратно пропорционально квадрату среднеквадратичного входнго напряжения. Причем меняется не мгновенно (чтобы не искажать входной ток). В схеме стабилизации выходного напряжения PFC для этого есть RC-цепочка с постоянной времени около 150 мс.
Получается следущее. Пока есть сетевое напряжение - все работает нормально.
Напряжение сети пропадает. Нагрузка работает на емкостях фильтра БП. Напряжение на этих емкостях падает. PFC воспринимает это и снижает эквивалентное входное сопротивление (чтобы взять больше мощности с меньшего напряжения, которого нет). Для APFC с диапазоном от 85В@500Вт это может быть и 14.5О мА. Все OK.
ИБП подает свое (пусть даже синусоидальное) напряжение 230 В, но его нагрузка – PFC, который пытается честно отработать заданные "входные Омы". Получается 230В*2^(1/2)/14.5 Ом=22,4 Ампера (условно). На самом деле больше 10 А быть не может, так как сработает ограничение тока ключа PFC. И это проблема!
Ток 10 А заметно больше 3,6 А - номинального для синусоиды 230В@600Вт. UPS либо отключается, либо начинает ограничивать ток. В любом случае имеется "сбой питания".
Из-за PFC UPS могут работать в не оптимальном режиме, вплоть до срабатывания. При этом ток на выходе ограничивается защитой UPS, напряжение падает, падает КПД преобразователя ИБП. А PFC более-менее успешно вытягивает из просевшего напряжения нужные ему Ватты (только с меньшим КПД). Батарея садится быстро, UPS и БП греются, при увеличении нагрузки.
Решение проблемы - увеличить постоянную времени регулировки PFC до сотен милисекунд и сузить диапазон регулировки до диапазона срабатывания ИБП. Это ухудшит реакцию PFC на всплески и провалы его входного напряжения. Но разве не с этим борется ИБП?
Рекомендации - при покупке БП с APFC для совместной работы с UPS следует обратить внимание на наличие надписей типа "Full Range" или широкого диапазона питающего напряжения, например 110-240 V или 85-240 V на задней стенке БП - это практически гарантирует потенциальные проблемы. В то же время, наличие переключателя 110/220V или надписи 220 V (195-235 V) у таких блоков должно обеспечить их нормальную работу. Стоит также отметить, что синусоидальная форма выходного сигнала UPS при работе от батарей не может быть гарантией его нормальной работы c автовольтажными БП с APFC.
Имеется всего 4 варианта лечения это проблемы:
Найти "подходящий" не конфликтующий ИБП для данного БП.
Использовать более мощьный ИБП, с запасом в 2,5-3 раза по мощности (например, для БП 500 W использовать ИБП 1200-1500 V*A).
Поменять БП на старый, который без APFC и без автовольтажа.
Доработать схемы БП и ИБП для совместной работы.
Источник .
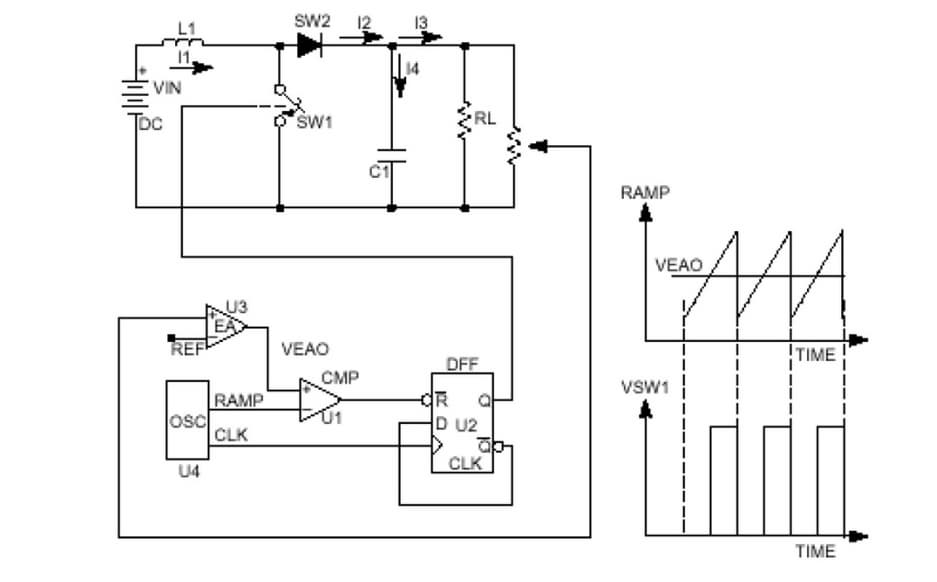
APFC - активная коррекция коэффициента мощности с использованием электронных компонентов, для которых требуется питание. В этом БП фактически два блока питания: первый - стабилизатор 410В, второй - обычный классический импульсный блок питания.
Подробнее рассморим принцип работы APFC.
- Транзистор SW1 открыт (ключ разомкнут), ток в нагрузку течёт как и раньше через дроссель от "+ DC" - «L1» - «SW2» - «RL» к "-DC". Но дроссель сопротивляется движению тока (самоиндукция начинается), при этом идёт накопление энергии в дросселе L1 - на нём растёт напряжение практически до напряжения DC, так как это короткое замыкание (правда всего на долю секунды (пока всё исправно). Диод SW2 предотвращает разряд конденсатора C1 в момент открытия транзистора.
- Транзистор SW1 закрылся, напряжение на нагрузке будет равно сумме напряжений источника DC1 и дросселя L1, который только приложился к источнику и выбросил ток самоиндукции с обратной полярностью. Магнитное поле дросселя пропадая пересечёт его, индуцируя на нём ЭДС самоиндукции противоположной полярности. Теперь ток самоиндукции имеет одно направление с пропадающим током источника (самоиндукция заканчивается). Самоиндукция - явление возникновения ЭДС индукции в электрической цепи в результате изменения силы тока.
Так вот, в момент самоиндукции после закрытия транзистора и получается добавочка до 410В из-за добавления энергии от дросселя. Сколько будет на выходе моста с конденсатором, если на входе 220 В? Правильно, 220 В умножить на корень из двух (1,41421356) = 311 В. Вот это было бы без работы схемы APFC. Оно так и есть в точке, где мы ждём 410В, пока работает только дежурка +5В и не запущен сам блок. Сейчас нет смысла гонять APFC, дежурке и так хватит её 2 Ампера. Всё это строго контролируется схемой управления с помощью обратной связи от точки 410В. Регулируется уровень самоиндукции временем открытия транзисторов, то есть временем накопления энергии L1 - это широтно-импульсная стабилизация. Задача APFC - стабильно держать 410В на выходе при изменении внешних факторов сети и нагрузки.
Сбивание зависимости пиков потребления тока от пиков синусоиды обеспечивается перенесением этих пиков на частоту работы схемы APFC – 200 000 раз в секунду, что приближается к линейному потреблению тока в каждый момент времени синусоиды 50 Гц и 220 В.
Помимо основного назначения (приближение к линейности потребления тока по времени), APFC решает триединую задачу и имеет следующие особенности:
- блок питания с APFC состоит из двух блоков: первый - стабилизатор 410В (собственно APFC), второй - обычный классический импульсный блок питания.
- схема APFC обеспечивает коэффициент мощности около 0,9.
- схема APFC работает на частоте около 200 kHz.
- схема APFC обеспечивает стабильное постоянное напряжение на выходе около 410B и работает от 110 до 250 В (на практике от 40 В). Это значит, что промышленная сеть практически не влияет на работу внутренних стабилизаторов.
Еще раз. Принцип работы APFC основан на накоплении энергии в дросселе и последующей отдаче её в нагрузку.
При подаче питания через дроссель, его ток отстаёт от напряжения. При снятии напряжения возникает явление самоиндукции. Вот его и потребляет БП, а так как напряжение самоиндукции может приближаться к двойному приложенному, задача схемы APFC - с заданной точностью дозировать ток через дроссель, чтобы на выходе всегда было напряжение 410В независимо от нагрузки и входного напряжения.
На рисунке мы видим DC - источник постоянного напряжения после моста (не стабилизированный), накопительный дроссель L1, транзисторный ключ SW1, которым управляет компаратор и ШИМ. Схема на первый взгляд сделана довольно смело, так как ключ фактически дает короткое замыкание в розетке в момент открытия, но мы его простим, учитывая что замыкание происходит на микросекунды с частотой 200 000 раз в секунду. А вот при неисправностях схемы управления ключом вы обязательно увидите как сгорят силовые ключи в подобной схеме.
Достоинства APFC:
- - коэффициент мощности около 0,9;
- - работа от любой сети 110 - 250В, в том числе нестабильной сельской;
- - помехоустойчивость:
- - высокий коэффициент стабилизации выходных напряжений за счёт стабильного входного 410В;
- - низкий коэффициент пульсаций выходных напряжений;
- - малые размеры фильтров, так как частота около 200 кГц.
- - высокий общий КПД блока.
- - малые помехи отдаваемые в промышленную сеть;
- - высокий экономический эффект в оплате за свет;
- - разгружается электрическая проводка;
На предприятиях и в организациях телекоммуникаций, имеющих станционные батареи 60 В, для питания критических серверов можно обойтись вообще без ИБП - просто включите блок в цепь гарантированного питания 60 В ничего не меняя. Это позволит уйти от 15 минут работы от UPS до 10 часов от станционных батарей, чтобы не легла вся система управления в случае незапуска дизеля. А на это многие не обращают внимание или об этом не думали, пока дизель не запустится хотя бы раз. Всё оборудование будет продолжать работать, а управлять будет нечем, так как компьютеры отключатся через 15 минут. Изготовителем представлен диапазон работы 90 – 265 В по причине отсутствия такого стандарта питания как переменные 60 В, но практический предел работы был получен на величине 40 В.
Недостатки APFC:
- цена;
- сложность в диагностике и ремонте;
- дорогие детали (транзисторы - около 5$ за шт., а их там до 5 шт. иногда), зачастую стоимость ремонта себя не оправдывает;
- проблемы совместной работы с бесперебойниками (UPS) за счёт большого пускового тока. Выбирать UPS нужно с двукратным запасом мощности.
Несовместимость UPS и APFC-блока кроется в больших пусковых токах, так как последний фактически работает в режиме высокочастотного короткого замыкания. Поэтому имеет смысл присмотреться к покупке «бесперебойника» с двукратным запасом мощности. В противном случае ИБП может просто «уйти в защиту».
Более подробно про эксплуатацию БП с PFC можно прочитать здесь.
Если стоит вопрос о выборе для таких случаев источника бесперебойного питания, то здесь можно обратить внимание на UPS серии Smart Power Pro II, которые предназначены для защиты ПК, рабочих станций, серверов и другого компьютерного оборудования.
ИБП Smart Power Pro II позволяет подключить до 6-х устройств одновременно через входные разъемы питания IEC 320, расположенные на тыльной стороне устройства. Благодаря наличию большого LCD-дисплея управление устройством и мониторинг его работы стали более удобными. На большой экран с подсветкой выводится вся необходимая информация о работе ИБП. В случае возникновения «внештатной ситуации» (низкий заряд батареи, перезагрузка, неисправность) информация на экране дублируется соответствующим звуковым сигналом.
Все ИБП серии Smart Power Pro II имеют функцию циклического самотестирования. Устройство проводит постоянную фильтрацию входного напряжения, обеспечивая защиту подключенного оборудования от всплесков и шумов в электросети. Защита от перегрузки при питании от сети обеспечивается за счет перехода в режим неисправности через 5 секунд при перегрузке в 110% от допустимой. В случае если перегрузка оставит 120% от допустимых значений, ИБП выключится немедленно и перейдет в режим неисправности.


